您当前的位置: 首页 - 专题专栏 - 优化营商环境 - 营商动态

个人身后“一件事”服务指南

发布日期:2025-09-16   来源:

以“高效办成一件事”为目标,建立部门协同联动工作机制,优化个人身后“一件事”业务办理流程,以省一体化政务服务平台为枢纽,通过流程再造和信息共享,整合部门资源,推进个人身后“一件事”办理更加高效便捷,切实减轻群众跑办负担,提升办事体验感。

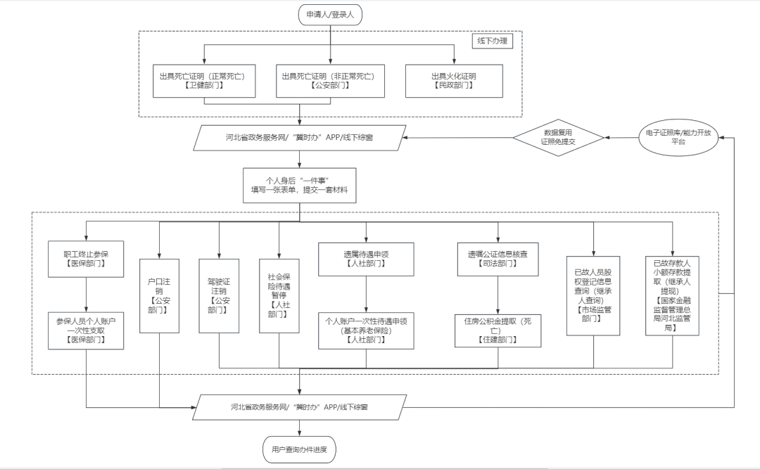
一、申报流程图

图片

二、业务申报

第一步:用户需要先打开浏览器输入【http://www.hbzwfw.gov.cn/】进入 河北省政务服务门户网站,点击右上角注册按钮,完成个人账号注册。

图片

第二步:用户完成账号注册后,可点击右上角【登录】按钮,输入账号、密 码信息后完成账号登录工作

图片

第三步:用户可选择网站【热门服务】,选择“高效办成一件事 ”,服务进 入一件事专区。

图片

第四步:用户可结合需求,选择【个人身后“一件事 ”】服务,页面会为用 户展示主题关联事项信息、办理时间、跑动次数、材料数量、办理环节等数据信 息同时还提供这件事解读以及办事指南的服务入口。

图片

第五步:业务申报,一件事解读及办事指南等服务进行主题事项信息的查看 及事项申报。(下图为一件事解读页面和办事指南的在线申报的例图)

图片图片

第六步:区划选择,需要结合身故人信息来选择对应的区划信息,区划信息 确定后,点击【确定】按钮,进入身后主题事项申报流程。(此事项支持市县两 级申报,下图以石家庄市长安区为例进行演示)

图片

第七步:情形引导,个人身后“一件事 ”的服务对象为在河北省辖区内死亡 的本省户籍人员直系亲属及其特定关系人,需要线下为身故人完成死亡证明(正 常死亡)/非正常死亡和火化证明后再进行此主题事项的申报。(情形引导页面  需要注意的是已故人员股权登记信息查询为查询事项建议与其他事项联合申报, 只选择这一项则不会触发至业务流程,页面会直接展示查询结果

图片图片

第八步:填报须知,用户需要仔细阅读个人身后“一件事”申报注意事项并 选择【同意】后,点击底部下一步按钮。

图片

第九步:条件预检,此环节会调用信息核验接口,核验当前登录用户基本信 息。完成核验后,用户选择底部下一步按钮即可。

图片

第十步:材料预检,用户需要手动上传申报事项所需要的申报材料,材料上 传方式支持电脑上传或手机扫码上传,用户可点击材料样本进行下载查阅,申报 材料完成上传后点击底部【下一步】按钮即可。

图片图片

第十一步:表单填写,用户需要填写个人身后“一件事”所关联的子事项涉 及的表单字段信息,系统会根据用户登录信息,自动回填用户部分基本信息,事 项个性化信息则需要用户进行手动填写。用户完成填写后可选择暂存服务或继续 进行下一步申报服务。(暂存功能可以暂存申报信息,用户可择时在草稿箱选择 继续申报)

图片图片

第十二步:信息确认,用户可在当前环节检查表单信息及材料信息是否无误,有问题可选择上一步进行修正,无问题可以点击底部提交按钮,完成申报办件的 提交工作。

图片图片

三、业务系统办理

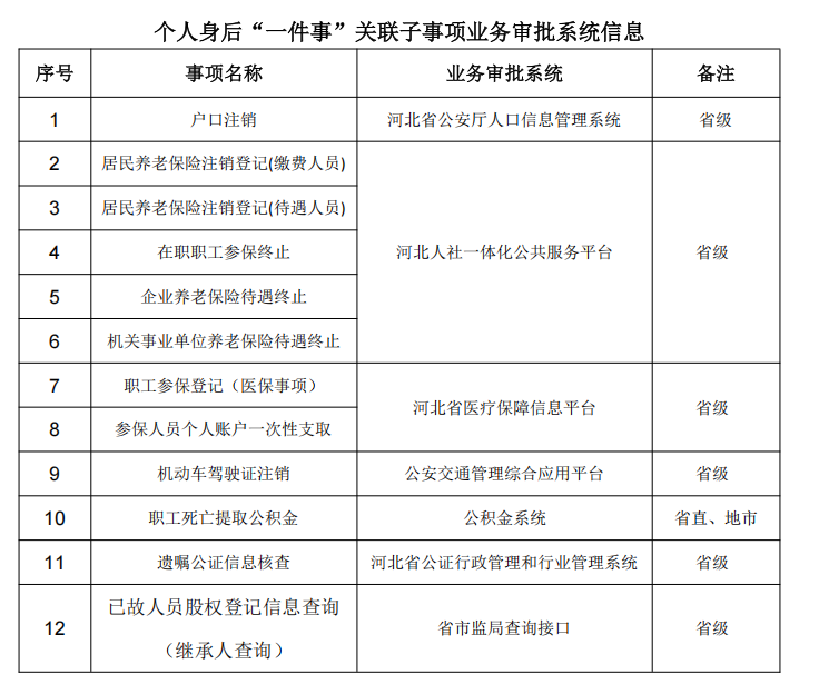
事项完成申报后,一件事系统会将办件数据推送到个人身后一件事所涉及的 业务系统(人社部门、住建部门、公安部门、司法部门、医保部门、市监部门) 进行业务审批。


图片

四、办件信息查询

业务审批系统完成办件审批工作后,业务审批系统会将子办件的过程数据及 办理结果数据推送至一件事系统,用户可在高效开办一件事服务专区,用户中心 查询已申报和已保存草稿办件信息。

第一步:用户可在专区首页右侧点击【我的办件】或【草稿件】按钮,进入 查询页面(详见下图)

图片

第二步:进入我的办件,用户可以查询,当前账号所申报的所有一件事信息 列表点击【查看详情】可展示主题办件下的子办件的办件办理进度及办理结果。(需要注意的是当某个主题办件的所有子办件都结束审批流程后,主题办件的状 态才会更新到已办结)。

图片图片

网站地图 |

盐山县人民政府主办 电话:0317-6221092
冀ICP备09012659号-1 网站标识码:1309250004 沧公备13092502000075
推荐使用1440*900或以上分辨率,并使用IE9.0或以上版本浏览器